|
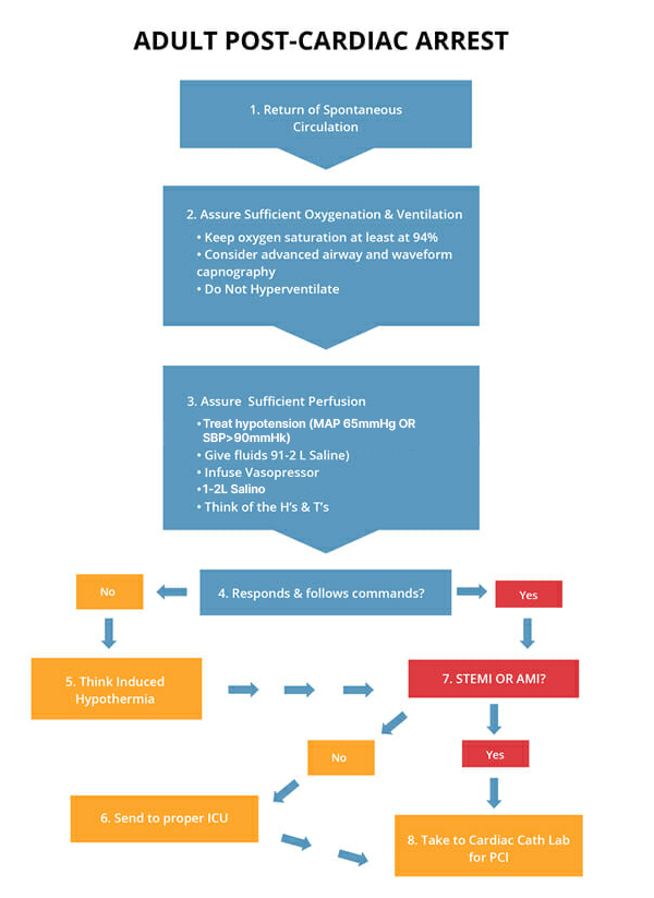
Chapter 10 : Post-Cardiac Arrest CarePost-Cardiac Arrest Care IntroductionIn this chapter, a healthcare personnel can learn that during proper resuscitation there may be return of spontaneous circulation (ROSC) where adequate post-cardiac arrest care is crucial for the survival and good quality of life of the patient. Post Cardiac Arrest Care Video:Algorithm for the post cardiac arrest care:
Learning Outcomes:You have completed Chapter X. Now you should be able to:
|
In this chapter, a healthcare personnel can learn that during proper resuscitation there may be return of spontaneous circulation (ROSC) where adequate post-cardiac arrest care is crucial for the survival and good quality of life of the patient.

Treat hypotension (SBP <90 mmHg) by using the following:
You have completed Chapter X. Now you should be able to: